作者:飞行部十大队 陈政
颠簸可能造成飞机结构受损、甚至引发失控风险,同时也会导致机上人员身体不适或受伤。因此我们必须重视颠簸,建立“防颠簸、控颠簸、处置好颠簸”的目标导向,从明晰原理、规范程序、锤炼心理、精进技能四个方面,系统性提升颠簸处置能力,筑牢飞行安全防线。
一、知原理:明确概念认知
1.颠簸
空气的不规则的涡旋运动,称为湍流,也叫乱流,是颠簸形成的直接原因。在湍流区中的飞行,由于随机性的外力作用,飞机的姿态和轨迹发生不规则的变化,使飞机发生振颤、上下抛掷、摇晃、摆头的现象,称为飞机颠簸。常见的颠簸由于表面湍流,就是空气受热上升或因地形而上升后温度差别较大,其中的水汽遇冷凝结后下降而造成的,因而地面的障碍物、山峰的背风面以及云层下面在一定条件下都会出现颠簸。这种颠簸距离地面较近并有一定的范围,可以高飞避开颠簸。
飞机后面的尾流也是一种湍流,由飞机翼尖因诱导阻力而产生的向内向下旋转的涡流,大飞机的尾流可能会延伸300米左右,因而在大飞机后面飞行的小飞机会遇到剧烈的颠簸。在飞行中,特别是起飞和着陆,飞机间要保持一定的间隔,其中一个原因就是为了避开尾流。
2.晴空颠簸
高空急流附近是出现晴空颠簸的主要区域之一。急流在高空呈弯曲状延伸,风速通常超过50海里/小时。常见的高空急流有极锋急流和副热带急流。极锋急流通常与极地锋面或者是极地冷气团与热带暖气团之间的分界有关,急流轴的平均纬度在北纬25°(冬季)和北纬42°(夏季)之间,高度通常在9000米左右,在300百帕等压面图上可以清晰识别极锋急流。极锋急流在冬季时最为强烈。副热带急流通常位于北纬20°与30°之间,波脊分别位于亚洲东海岸、北美地区以及地中海东部地区,在冬季最为活跃。高空急流的风速超过110海里/小时,就可能会引起晴空颠簸,而且风速越大,引发晴空颠簸的可能性就越大。晴空颠簸并不是由风速本身引起的,而是由风切变造成大气波动或翻转产生颠簸。风可在任意方向上发生切变。为了方便起见,一般计算风切变的水平分量和垂直分量。当垂直切变每1000英尺超过5海里/小时,或者水平切变每240公里超过40海里/小时,就有可能出现中度的晴空颠簸。两股高空急流汇聚亦会引发晴空颠簸。极锋急流有时会向南倾斜并穿过副热带急流,汇合区域及其临近下游由于风切变的作用往往产生较强烈的颠簸。深的高空槽也是引发晴空颠簸的主要区域。晴空颠簸最常出现于高空槽底的上风面,尤其是在较强的温度平流区的下风面处。另外,槽线处也有可能出现晴空颠簸。
二、守程序:规范处置程序
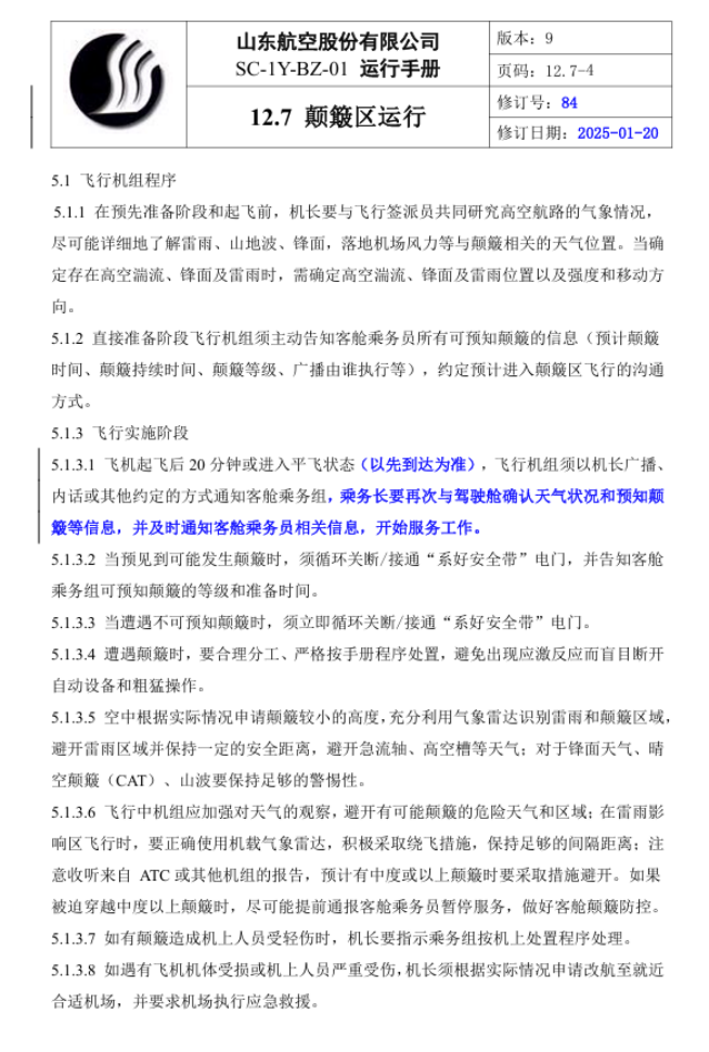
应急处置的成功,既取决于决策正确,更依赖于过程规范可靠。将严格遵循运行手册作为应对行动的基石,这一原则在处置颠簸等突发状况时尤为关键。以下为手册中“颠簸区运行”的飞行机组处置程序,清晰体现了从预警、处置到恢复的全流程标准化步骤。

三、稳心神:提升心理素质
航空飞行环境复杂多变,突发事件频发,这不仅是对飞行员技术能力的考验,更是对其心理素质的严峻挑战。为有效提升心理韧性与抗压能力,建议飞行员践行以下策略:
1.积极监控与定期情境模拟训练。积极监控是飞行员克服自满、预防突发惊吓的核心能力,对维持情景意识和避免非预期状态至关重要,具体包括:环境的监控、状态的监控、对空间的监控、系统意识和时间意识。通过定期高压情境模拟训练,可有效提升飞行员的情绪调节与应急决策水平,从而增强心理韧性。
2.运用压力管理与恢复技术。压力管理与恢复技术是帮助飞行员在高压环境中保持心理平衡、快速恢复情绪的重要策略。此策略主要包含两部分:正念冥想(正念冥想实施步骤)与呼吸技术。

3.强化团队协作与沟通能力。良好的团队协作能显著降低个体心理负荷,提升整体应急处置效能。在高应激任务中,清晰的沟通、可靠的协作与彼此间的情绪支持,有助于缓和应激反应,增强机组应对意外事件的整体韧性。
心理韧性是决定飞行生涯长度与质量的关键内在因素。飞行员应像例行检查飞机仪表一样,持续进行自我心理状态监控与维护,确保无论在飞行任务或日常生活中,皆能保持稳定的心理防护水平与良好的适应能力。
四、精手艺:强化实操能力
在颠簸气流中实施安全、稳定、精准的飞机操纵,是确保飞行安全的核心能力。稳定的操纵依赖于良好的操纵习惯与操纵品质。飞行训练中飞行学员易出现的问题:过度紧张、僵硬,驾驶杆(盘)舵偏离中立位置,且意识不到。过量操纵,使飞机产生较大的颠簸幅度。出现偏差时盲目决断,粗猛操纵,使飞机状态发生急剧改变。凭身体感觉错误操纵,极易产生错觉,进入复杂状态。
据此,飞行员在飞行训练中应特别注重以下要点:保持正确坐姿,建立以姿态仪为核心的注意力分配,系统观察其与其它仪表的变化规律,做到“看外不动里、动里不看外”,杜绝凭身体感觉盲目操纵;轻握杆、轻踩舵,柔和施力,反复体会杆舵的中立位置与行程范围,培养行程意识;注重杆舵协调,防止晃动、过量操纵等不良习惯,逐步形成平稳、精准的操纵品质。稳定操纵是程序管理与决策的基础。唯有通过反复、专注、规范的练习,将精准操纵化为本能,才能在真实突遇颠簸时沉着应对,为后续决策创造先机,最终确保飞行安全。
评论 (0)